一、教科院考试安排:
一模考试时间:3.5-3.6,二模考试时间:5.7-5.8。
二、教学任务及具体措施:
高三下学期是至关重要的一个学期,关系到2026年高考的成败,关系到学生的前途命运。本学期共14周,复习时间紧张,复习的内容也比较多,要合理安排地理专题复习时间,掌握一定的复习策略,为此特制定本学期的工作措施:
1.加强集体备课,优化课堂教学
在新的高考形势下,高三地理怎么教,学生怎么去学?尤其是对我们这样基础较差的学生怎么去教与学,提高学生学习效率。针对这个问题,今后将加强备课,在备课活动中我们将认真研究高考试题和考试说明,科学制定详细的复习计划,认真研究新题型,认真研究复习过程中出现的问题,在集体备课的基础上认真备课、上课,统一复习进度,复习的方式、方法,加强学生训练。组织好课堂教学,关注全体学生,注意信息反馈,激发学生情感,创造良好的的课堂气氛,课堂上讲练结合。坚持每周互相听评课活动,相互取长补短,提高自己的教学能力。
2.梳理知识体系,夯实基础知识
在二轮复习过程中,要紧紧围绕课标要求,加强学法指导,以“专题复习”、“专题训练”和“综合测试结合”为主,重在抓知识间的联系,实现对地理主干知识的巩固、完善。经过一轮复习,虽然学生的基础知识得到了较大的充实,但略显散乱,就像一股脑地塞进电脑的各式文件,没有经过系统地分类整理,要用的东西在短时间内却调不出来。经过专题复习,有助于梳理知识,使之系统化、条理化,并使考生在考试中面对不同的问题情境,能准确快捷地调动和运用相关知识来解决问题。
在二轮复习过程中要突出重点,对于知识和能力上的漏洞要认真查找,重点加强基础知识的复习。对于重要的概念、原理和规律要准确理解、清晰记忆、切实把握、灵活运用。为此要对主干知识进行挖掘、整理、归纳,同时加强横向和纵向联系,以干带支,形成完整的知识系统和网络。同时加强运用原理和规律解决区域中实际问题的训练。
3.落实好每周甚至每节的有效训练,提高做题训练效果
知识的巩固,技能的熟练,能力的提高都需要通过适当而有效的练习才能实现。因此,及时收集各地的试题,根据教学进度和高考的命题趋势,精心选题出好每周的周练题,并对周练的错题进行及时评讲,帮助学生总结解题规律,掌握分析问题的方法和解决问题的途径,使学生及时发现知识缺漏,有效地提高学生的应试能力。从心理调节到时间分配,从阅读习惯到答题顺序,从思维模式到语言组织,在平时做题时都要注意去观察自己有无缺陷,并注意在做题时注意寻找克服这些缺陷的方法。
4.加强典型题目的讲解,关注热点和焦点
从高考试题反思我们的常规教学,教与学都必须注重方法。方法就是要做到选取典例,二轮复习通过案例式学法或教法,举一反三,形成能力。实施案例教学,教会学生以不变应万变。训练学生进行学科术语规范、条理清楚、突出关键词、逻辑严密的表述。
引导学生关注当今人类生存和发展进程中的重大问题,关注社会发展和我国国情。在日常教学和训练中应以反映现实和热点的“新材料、新情境”为载体,考查学生理论联系实际的能力和素养,以体现培养学生时代使命感和社会责任感的教育价值。
5.训练学生用学科术语规范答题
从近几年的高考阅卷和试题分析可以看出,很多学生审题不到位、答题没有要点也是导致高考得分率低的主要原因。因此,提高准确审题、规范表述、严谨答题的能力,是高三一开始复习老师就必须有意识地培养,要尽可能将失误减少到最低。
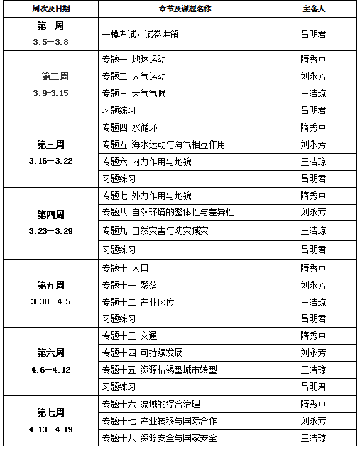
地理 学案编制安排表

